Home
Dataset
Sektoral
Perencanaan
Publikasi
Publikasi Wali Data
Buku Profil
Buku Metadata
Buku Pedoman
SOP
Daftar Data Kota Malang
Publikasi BPS
Publikasi Produsen
DIKBUD
BAPPEDA
DISKOPINDAG
KOMINFO
INSPEKTORAT
SATPOL PP
BAPENDA
DPUPRPKP
DISPANGTAN
BKAD
DINKES
Puskesmas Janti
Puskesmas Gribig
Puskesmas Bareng
Visualisasi
KLHK
Data Kemiskinan
Layanan Data
Permohonan Data
Unggah Data Balikan
Login
Home
Permohonan Data
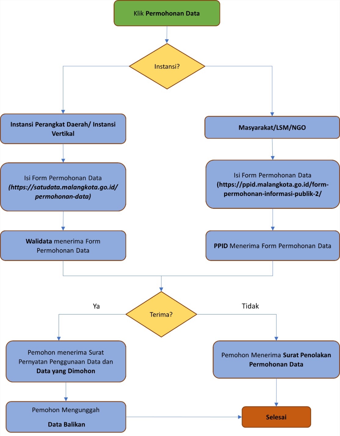
Alur Permohonan
Alur Permohonan Data Kota Malang
Pemohon Data
Instansi Pemerintah
Masyarakat Umum dan/atau
Instansi Non Pemerintah